滴答清单与番茄to do竞品调研报告:聚焦待办与番茄模块功能
滴答清单与番茄to do竞品调研报告:聚焦待办与番茄模块功能
本文是滴答清单和番茄to do 竞品调研报告,作者从产品功能和产品迭代角度出发,结合具体数据表现,对两个产品展开了梳理分析,希望通过此报告能够加深你对清单类产品的认识。
现在,好多时间管理应用都把重点放在“待办清单”以及“番茄钟”这两项核心功能上,然而怎样依据它们打造出不同之处,并且始终吸引住用户,这才是产品能够崭露头角的关键所在。
待办模块的基础与延伸

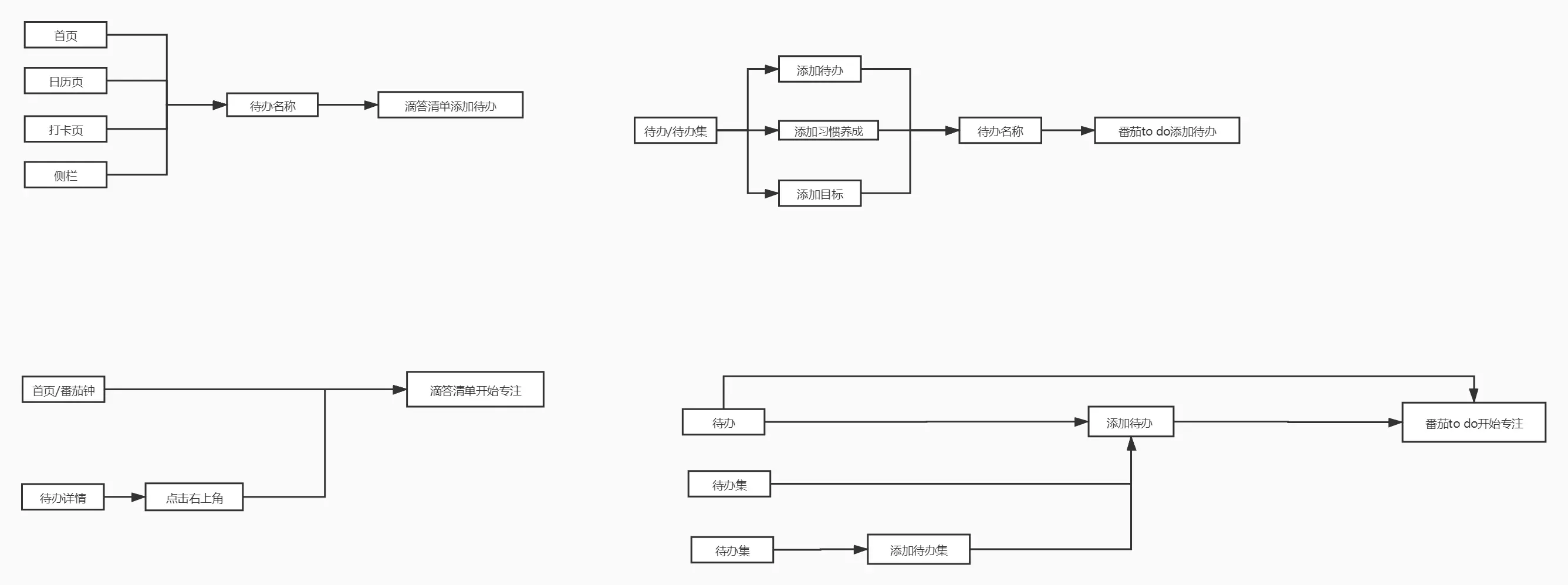
好多应用的待办功能都给出了添加,安排提醒跟重复等基础活动。这些是符合用户规划需要的起始点。然而,只是拥有这些功能已不能够构成竞争力。用户更期望迅速录入的感受,像借由语音输入或者智能辨认自然语言去创建任务,这能够明显减少记录待办事项的难度和用时。

需求于任务的组织以及管理有着更为深入的层次,用户不但要进行记录,而且要对任务开展有效地分类,给任务设定优先级,还要关联子任务,比如说,把工作项目同生活琐事区分开来,给重要任务赋予视觉上突出的标签,如此这般能够助力用户更为明晰地把控整体局面,防止在繁杂琐事里遗漏关键要点。

番茄钟的功能设计与定位
番茄工作法其核心在于有着固定的工作时段以及休息时段,所以,番茄钟模块常常涵盖时长设置、休息间隔以及能防止中断的屏幕常亮功能,这些基础设置对方法的有效执行起到了保障作用,部分应用会极其严格地限制番茄钟在进行过程当中的暂停或者放弃操作,借助这种方式去强化用户的专注习惯,从而减少因为随意中断而致使的效率流失 。
番茄钟在不同产品里的定位存在差别,有的把它当作单独的专注运用工具,有的却将其紧密融合到待办事项当中,当用户因一个待办任务开启番茄钟时,实际耗费的时间能够和任务进展联系上,这种数据联系能够给用户提供更直观的效率反馈,可不只是记录了一段孤立的工作时间而已 。

从竞品迭代看发展路径
打量观察成熟产品的版本历史,能够发觉清晰的发展脉络,于产品初期那般的时候范围中,团队会聚合集中资源完善健全待办功能的核心体验感受,确保弄好添加、给予提醒等基础需求被稳定满足达成,这个阶段时期的目标目的是树立建立可靠的有效工具属性特征,争取吸引力引得首批首位用户旁人旁观旁敲侧击。

到了进入成长期这个阶段以后,迭代的方向将会转变为提升体验以及满足个性化需求,比如说,在提醒方式这方面增添更多的选项,或者是允许用户自己去定义任务视图。与此同时,团队有可能会开始去探索和核心功能有所关联的延伸场景,好比简单的打卡之类的或者是统计,并为后续的功能拓展去收集早期的数据以及用户反馈。

明确自身产品的迭代规划
对于一款才新出现的应用,在初始化的那个阶段应当着重于去验证有待完成模块的核心价值,能够采用最简化且可行的产品上线,借助核心功能为早期用户提供服务,与此同时,可以用轻量化的外面的方式来辅助,比如说创建用户微信群,模拟社区打卡以及目标分享等带有互动性质的场景,进而以低成本的方式去收集用户针对社交功能的需求以及反馈 。
在后续的版本里面,规划是应当分步骤去开展的。第二个大的版本呢,能够在对市场可行性予以验证的基础之上,去深化等待办理的体验情况,并且要去开发独立的社区模块,以此达成用户之间目标的围观以及互动交流。第三个版本的话,则能够着重于个性化以及体验方面的优化,就像是界面的主题或者是专注白噪音那样,进而提升用户的好感程度以及粘性 。

以用户真实需求驱动功能

产品功能相关的优先级,始终是要由用户需求以及数据来进行决定的。举例来说,要是数据表明用户于社区里发布打卡的意愿呈现出较低的状态,并且互动质量也是比较差的地步,那么在下一阶段所处的重点,就应当是针对社区的基础互动机制去予以优化,像是对内容推荐展开改进,或者引入轻度激励措施,而并非着急去开发更为复杂的“求助”或者“话题”这类功能。
同样,针对“目标打卡”这类功能,其具体的细节,也应由用户的行为去塑造。会更看重补打卡的灵活性,还是进度可视化所带来的成就感呢?这需要借助实际运营里的用户反馈,以及数据指标来展开分析,以此确保每一次迭代,都能够切实地回应,用户在习惯养成进程中的真实痛点。

平衡理想规划与开发现实
进行产品规划,要有雄心,然而也得脚踏实地,团队常常会碰到诸多有趣的功能创意,可是资源向来是有限的,所以,须根据核心目标对功能严格排序,比如说,在社区模块没被验证之前,跟其相关的衍生功能都应该维持较低的开发优先级 。
处在快速迭代的互联网环境里,维持规划的灵活性是极其关键的。在每个版本上线之后,预设的V2.0、V3.0路线图要依据真实的用户数据以及行为来及时做出调整。也许某个预期中的“兴奋型需求”实际所获反响很平淡,然而一个微小的体验优化却带来了超出预期的留存提升,这种情况要求团队始终保持敏锐的数据洞察以及快速的应变能力。
你于使用时间管理应用之际,所要着重考量的究竟是其助力你严谨践行计划这一方面,还是更为热衷于那种与怀有相同志向之人一同打卡并有所进步的社区氛围,欢迎于评论区去剖白你的一番观点,要是感觉此篇文章存有启迪意蕴,也敬请予以点赞加以支持。